In a recent announcement, a group of researchers from RootstockLabs and Fairgate Labs launched a new open-source project called BitVMX to explore a major advancement in blockchain computations.
Today in Bitcoin++ in Austin, Chief Scientist at RootstockLabs, Sergio Demian Lerner announced the publication of the full whitepaper detailing the technical aspects, architecture, and vision.
BitVMX is a new design for a virtual CPU created to verify arbitrary programs on the Bitcoin blockchain. It builds on the original concept of BitVM, enhancing its functionality through a new challenge-response game protocol and a simplified computational model.
Unlike BitVM1 and BitVM2, BitVMX does not rely on complex structures like Merkle trees or signature equivocations, but uses hash chains to balance programming costs vs. complexity.
Here, we take a deep dive into the technical details of the whitepaper, including key features of BitVMX, potential use cases, and future directions.
The Need for BitVMX
When Bitcoin was launched in 2008, the scripting language was deliberately limited and designed to be non-Turing complete for security reasons. Although this design has continuously protected the chain from malicious acts, it has also hindered the development of advanced blockchain applications directly on Bitcoin, such as trust-minimized bridges and secure rollups.
BitVMX aims to bridge this gap by enabling sophisticated computations without needing significant changes and hard forks to Bitcoin’s existing infrastructure.
Key Features of BitVMX
General-Purpose CPU Simulation: BitVMX can simulate common CPU architectures like RISC-V or MIPS, allowing it to run a wide range of programs. This flexibility is crucial for developers looking to integrate traditional software logic into blockchain-based applications.

Layout of an instruction executed by the CPU.
Optimistic Verification Model: At its core, BitVMX uses an optimistic approach where computations are assumed correct unless disputed. This model is efficient because it reduces the on-chain workload by only processing disputes, which are expected to be rare.
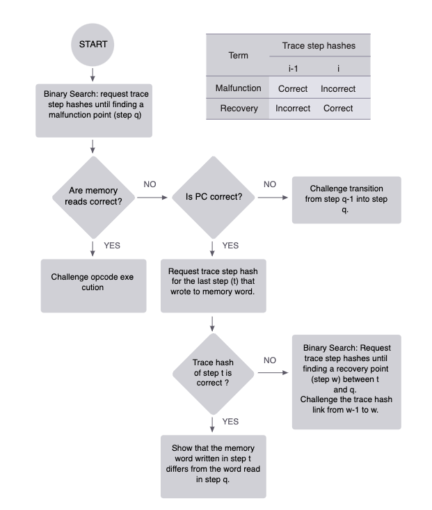
Advanced Challenge-Response Protocol: The new protocol simplifies the verification of computations by using hash chains of program traces. This method is not only simpler but also more cost-effective compared to older systems like BitVM1, which requires building and verifying Merkle trees for each computation step.

Simplified flowchart of challenger decision tree
Message Linking Scheme: BitVMX introduces a message-linking protocol that allows authenticated communication between participants. In the BitVMX scheme, both parties pre-sign to commit to all inputs and outputs, employing one-time signature schemes like Lamport or Winternitz. This way, the transaction IDs will be fixed from the start and we can create sequential transactions with dependencies, so state information can be communicated across them.

Simplified illustration of using one-time signatures and pre-signed templates to link messages across transactions.
Flexible Implementation: Developers can customize BitVMX to balance various aspects such as transaction costs, computational complexity, and security needs. This makes BitVMX adaptable to different applications and use cases.
Practical Applications and Use Cases
The primary applications of BitVMX revolve around creating decentralized, trustless bridges for Bitcoin sidechains and enabling the optimistic verification of zero-knowledge (ZK) proofs. These applications are critical for scaling Bitcoin’s utility without compromising its security.
BitVMX represents a significant improvement over previous systems like BitVM1 and BitVM2 by eliminating the need for intricate data structures and simplifying the verification process. This not only makes it easier to implement but also reduces the potential for errors and the overhead associated with dispute resolution.
Future Directions
Looking ahead, BitVMX will be extended to support multiple verifiers, enhancing its security and reliability. The development community is also encouraged to contribute to refining the protocol, ensuring it meets the diverse needs of various applications, from blockchain bridges to complex computational oracles.
Further research is also needed on the economic incentives for the core protocol and to match the needs of specific use cases. This includes things such as the size of deposits, bounties for verifiers, the cost of capital when operating a bridge between Bitcoin and a sidechain or rollup, and matters related to the crypto-economic security of the protocol.
Researchers: Sergio Demian Lerner, Ramon Amela, Shreemoy Mishra, and Javier Alvarez Cid-Fuentes.
